2023年1月24日,色情卡通
姬广海教授团队在国际知名期刊《Biology and Fertility of Soils》(2022,IF = 6.5)上发表题为“Seed coat treatment by plant‑growth‑promoting rhizobacteria Lysobacter antibioticus 13–6 enhances maize yield and changes rhizosphere bacterial communities”的研究论文,该文章揭示了植物促生细菌抗生素溶杆菌Lysobacter antibioticus 13–6,通过玉米种子包衣处理,显著提高田间玉米产量,涉及到玉米种子包衣后影响土壤理化特性、玉米促生和改善玉米根际微生物群落结构网络酸调控玉米产量起到关键作用。

溶杆菌属,特别是抗生素溶杆菌作为一种重要的新型生防资源,在作物促生增产、病害控制中起着重要作用,抗生素溶杆菌13-6菌株产促生物质、抑菌活性物质在水稻、三七等促生、防病作用已证实。但是,该菌株对玉米增产、病害防治的作用机制尚不清楚。为了探究13-6菌株对玉米生长、产量和玉米病害防治的影响,该研究首先通过玉米种子包衣处理,在温室和不同玉米产区(芒市和宣威)田间评价对生长和产量的影响,发现该促生菌13-6 显著增加玉米产量(图1,2)。

图1.抗生素溶杆菌13-6种衣剂处理促进玉米根系生长和根际定殖
图2.抗生素溶杆菌包衣处理对甜玉米和籽粒玉米产量的影响
为了解析13-6菌株是否可通过影响玉米根际微生物群落结构而影响促生和防病作用,研究发现13-6种子处理后,富集一些重要细菌微生物群落,例如Gaiella, Streptomyces, Catenulispora, Anaerolinea, Chloroflexi C0119, Chloroflexi KD4-96, Chloroflexi Gitt-GS-136,Gemmatimonas, Nitrospira, Ammoniphilus, Lysobacter, Nitrosospira, Massilia, Betaproteobacteriales SC-I-84和Micropepsis(图3,图4)。

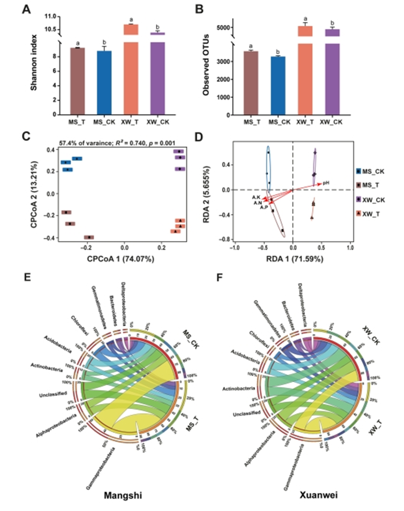
图3.芒市和宣威两地的根际微生物多样性差异

图4.抗生素溶杆菌包衣处理对根际微生物群落的影响
为了探究13-6种子包衣种理后的微生态机制,该研究通过比较种子处理后的根际微生物群落的互作网络进行分析,结果显示抗生素溶杆菌13–6种子处理后的,根际微生物群落间竞争关系降低,但模块枢纽(module hubs)在抗生素溶杆菌13–6处理(4.48%)显著高于对照CK (0.69%)(图5)。

图5抗生素溶杆菌处理后根际微生物群落的互作网络
综上,该研究揭示了抗生素溶杆菌13-6种子包衣处理通过调节根系微生物群落,是玉米增产的重要机制,微生物种衣剂研制也是玉米增产起关键作用。
色情卡通
硕士生代真林,博士生Waqar Ahmed为该论文共同第一作者,色情卡通
姬广海教授为该论文的通讯作者。色情卡通
博士毕业生杨俊讲师(现楚雄师范学院工作)、在读博士研究生张晋豪参与了本论文部分工作。该研究得到了国家自然科学基金、云南省应用基础研究计划重点项目、国家重点研发计划项目、云南省产业领军人才等项目的支持。
论文链接: //link.springer.com/article/10.1007/s00374-023-01703-x